![]()
<{股票配资门户}>融资融券开户指南:资金门槛10-50万,与普通证券交易有何区别?{股票配资门户}>
一、融资融券开户条件
1、资金要求:10万、20万、30万、40万、50万;目前大部分券商的权限是20万融资融券开户指南:资金门槛10-50万,与普通证券交易有何区别?,国信证券10万。
![]()
2、时间要求:在开户券商开户时间达到6个月。
![]()
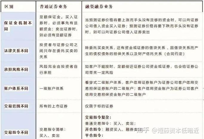
二、融资融券交易与普通证券交易的区别
1、要求不同。
投资者从事普通证券交易须提交100%的保证金,即买入证券须事先存入足额的资金,卖出证券须事先持有足额的证券。而从事融资融券交易则不同,投资者只需交纳一定的保证金融资融券开户条件,即可进行保证金一定倍数的买卖(买多卖空),在预测证券价格将要上涨而手头没有足够的资金时,可以向证券借入资金买入证券,并在高位卖出证券后归还借款;预测证券价格将要下跌而手头没有证券时,则可以向证券公司借入证券卖出融资融券开户指南:资金门槛10-50万,与普通证券交易有何区别?,并在低位买入证券归还。
2、法律关系不同。
投资者从事普通证券交易时,其与证券公司之间只存在委托买卖的关系;而从事融资融券交易时,其与证券公司之间不仅存在委托买卖的关系,还存在资金或证券的关系,因此还要事先以现金或证券的形式向证券公司交付一定比例的保证金,并将融资买入的证券和融券卖出所得资金交付证券公司一并作为担保物。投资者在偿还借贷的资金、证券及利息、费用,并扣除自己的保证金后有剩余的,即为投资收益(盈利)。
![]()
3、风险承担和交易权利不同。
投资者从事普通证券交易时,风险完全由其自行承担,所以几乎可以买卖所有在证券交易所上市交易的证券品种(少数特殊品种对参与交易的投资者有特别要求的除外);而从事融资融券交易时,如不能按时、足额偿还资金或证券,还会给证券公司带来风险,所以投资者只能在证券公司确定的融资融券标的证券范围内买卖证券融资融券开户条件,而证券公司确定的融资融券标的证券均在证券交易所规定的标的证券范围之内,这些证券一般流动性较大、波动性相对较小、不易被操纵。
4、与普通证券交易相比投资者可以通过向证券公司融资融券,扩大交易筹码,具有一定的财务杠杆效应,通过这种财务杆杠效应来获取收益。
融资融券交易中,投资者需交纳一定的保证金。在预测证券价格将要上涨而手头没有足够的资金时,可以向证券公司借入资金买入证券,并在高位卖出证券后归还借款。还有其他相关问题想要了解,欢迎咨询华律网的。
文章为作者独立观点,不代表股票配资门户观点